一、征集项目概述
征集项目名称:营口市发展和改革委员会2026年咨询评估购买服务项目
征集项目编号:K2108012026000002
二、征集人信息
征集人名称:营口市发展和改革委员会本级
联系人:张科长、李科长
联系方式:0417-2218123
联系地址:营口市西市区新联大街东1号
三、入围供应商及产品(服务)信息
包号:1,分包名称:采购包1
(1) 最高入围价格/最低入围分
73.6
(2) 评审小组成员名单: 李静、高颖、张纯元、李萍、田秀
(3) 主要服务内容、服务标准:详见征集文件
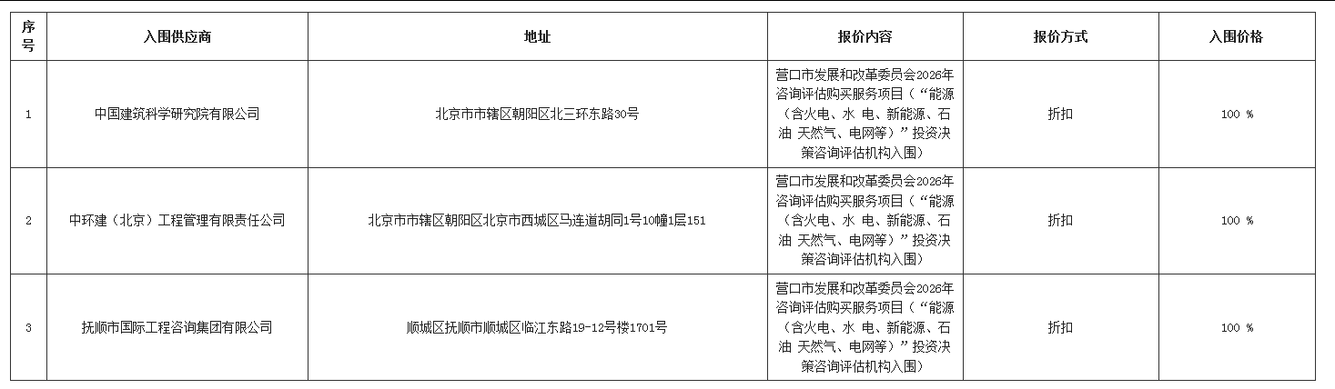
(4) 入围供应商及报价内容:
包号:2,分包名称:采购包2
(1) 最高入围价格/最低入围分
83.8
(2) 评审小组成员名单: 李静、高颖、张纯元、李萍、田秀
(3) 主要服务内容、服务标准:详见征集文件
(4) 入围供应商及报价内容:
包号:3,分包名称:采购包3
(1) 最高入围价格/最低入围分
70.8
(2) 评审小组成员名单: 李静、高颖、张纯元、李萍、田秀
(3) 主要服务内容、服务标准:详见征集文件
(4) 入围供应商及报价内容:
包号:4,分包名称:采购包4
(1) 最高入围价格/最低入围分
71.2
(2) 评审小组成员名单: 李静、高颖、张纯元、李萍、田秀
(3) 主要服务内容、服务标准:详见征集文件
(4) 入围供应商及报价内容:
包号:5,分包名称:采购包5
(1) 最高入围价格/最低入围分
75
(2) 评审小组成员名单: 李静、高颖、张纯元、李萍、田秀
(3) 主要服务内容、服务标准:详见征集文件
(4) 入围供应商及报价内容:
包包号:6,分包名称:采购包6
(1) 最高入围价格/最低入围分
70.4
(2) 评审小组成员名单: 李静、高颖、张纯元、李萍、田秀
(3) 主要服务内容、服务标准:详见征集文件
(4) 入围供应商及报价内容:

包号:7,分包名称:采购包7
(1) 最高入围价格/最低入围分
73.6
(2) 评审小组成员名单: 李静、高颖、张纯元、李萍、田秀
(3) 主要服务内容、服务标准:详见征集文件
(4) 入围供应商及报价内容:

四、采购代理服务收费标准及金额
代理服务收费标准:
本项目代理服务费用收取对象:中标/成交供应商
代理服务费收费标准:本项目采购代理服务费向每个入围供应商一次性收取7000元人民币(按包收取),在领取入围通知书时以电汇方式向代理公司缴纳招标代理服务费。 缴纳方式:银行转账 开户名称:营口隆原工程咨询有限公司 开户银行:营口银行股份有限公司新华支行 银行账号:518801001531177
代理服务收费金额(元):
包1(采购包1):7000元
收取对象:中标(成交)供应商
包2(采购包2):7000元
收取对象:中标(成交)供应商
包3(采购包3):7000元
收取对象:中标(成交)供应商
包4(采购包4):7000元
收取对象:中标(成交)供应商
包5(采购包5):7000元
收取对象:中标(成交)供应商
包6(采购包6):7000元
收取对象:中标(成交)供应商
包7(采购包7):7000元
收取对象:中标(成交)供应商
五、公告期限:自本公告发布之日起1个工作日。
六、其他补充事宜
征集人:营口市发展和改革委员会本级
2026年04月17日